I process mapped account setup to identify streamlining opportunities

Account Setup Redesign

A smooth account setup process is crucial in making positive first impressions with clients.

I redesigned the account setup process to reduce cost and get reviews running on client's site faster.

Role: Lead designer, Account setup manager
For: Bazaarvoice, a reviews software company for e-commerce
Type: Service design, Prototyping, Stakeholder interviews, Journey mapping
Timeline: 6 months

The challenge

Before, our frontline team was responsible for account setup tasks in addition to their many client-facing duties. The process would happen piecemeal over multiple months, resulting in higher costs and bad first impressions due to delays and inconsistencies.

Results

By spearheading the account setup team, I accomplished the following:

  • Streamlined the account setup process to 10 days, formerly spread out over multiple months

  • Advocate for product-level changes that saved 20 hours of work per week

The result was a more satisfied frontline team and client base: they could launch reviews faster & consistently locate their account artifacts.

 

Defining the Problem

download.jpeg

I interviewed 5 client-facing project managers to learn about pain points and understand their current workflow.

User interview findings

I have 40 clients, so doing account setup is one of the last things on my mind.
  1. Inconsistency due to manual steps. The team didn't have time to make setup consistent, resulting in troubleshooting, delays, and lower adoption of best practices.

  2. Unclear escalation path. When things went wrong, the team spent a lot of time and money locating the appropriate escalation contact.

  3. Poor documentation. Teams weren't able to find account setup artifacts consistently, resulting in backtracking and delays.
 

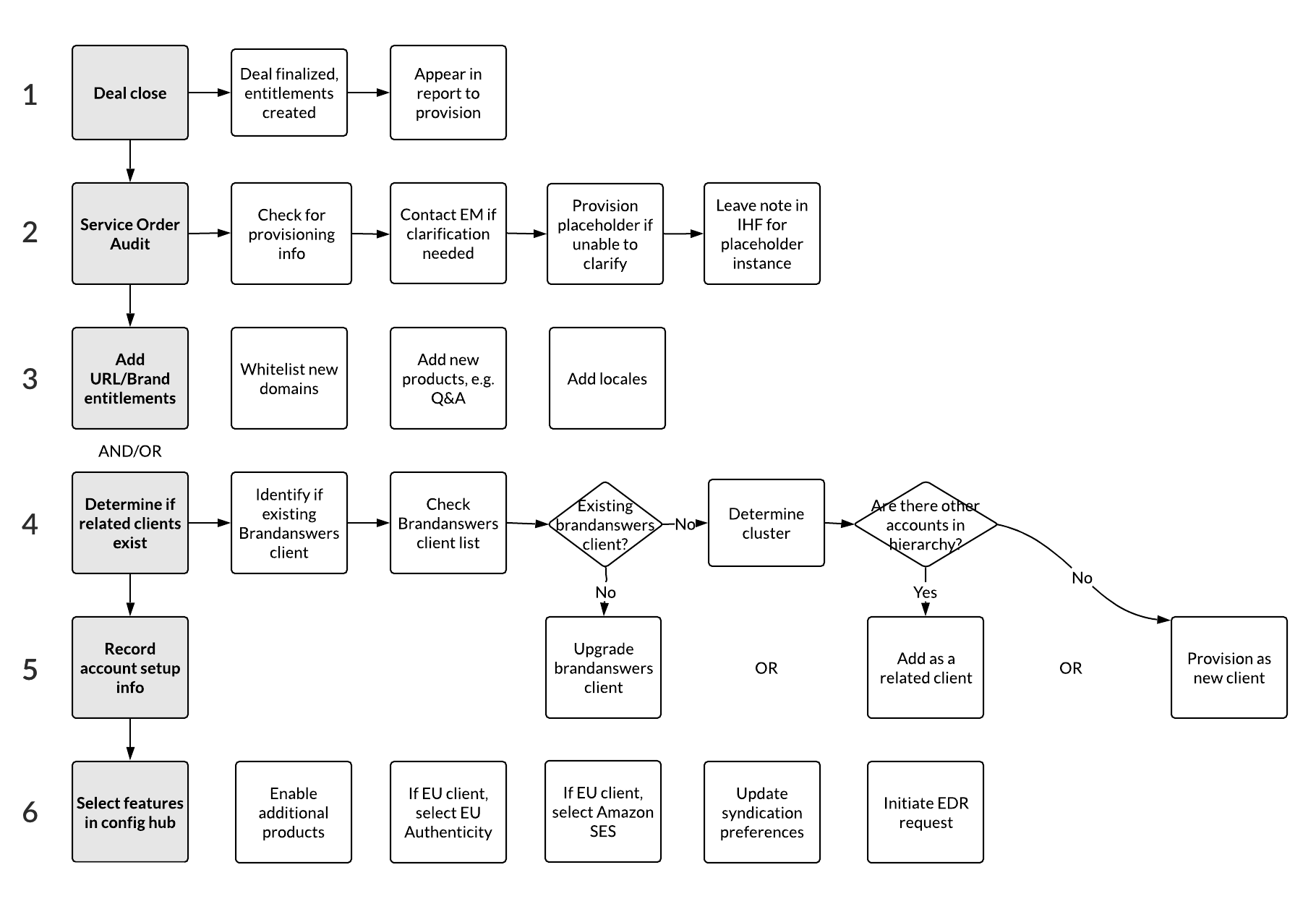
Service Prototyping & Documentation

Me, a one-woman show, setting up accounts solo during iteration one.

I prototyped the simplest iteration of an account setup team (just myself), wizard-of-oz style.

I started with low-complexity cases and ramped up complexity, gradually expanding the process to the rest of my reports and broader use cases.

I iterated on our process and documentation by incorporating stakeholder feedback throughout.

 

Key Learnings

  • Prototyping and iterating helped me ramp up to setting up ~40 accounts per week

  • Feedback from the team ensured we met their setup needs and identified streamlining opportunities

  • Maintaining up-to-date docs was essential in consistent execution and reducing delays

 

← prev / next